Затъмняване на LED лампи 220 волта

Напоследък сред елементите на домакинската електрическа мрежа димер за 220 V LED лампи набира бързо и широко популярност и това е съвсем логично, защото с помощта на такива устройства функциите на LED източници на осветление се разширяват.
Инсталираният димер позволява не само да регулирате силата и яркостта на светлината, но и да зададете цветните нюанси на светодиодите и реда на включване / изключване на лампите (чрез таймер), като използвате специална програма. Нещо повече, всичко това може да се направи дори дистанционно, като се контролира дистанционното управление от всяка точка на стаята или дори от други стаи, използвайки Wi-Fi от телефон или таблет.
съдържание
Област на приложение
Може някой да има въпрос, защо изобщо трябва да регулирате яркостта на осветлението? На първо място, за комфортна светлинна среда у дома. Вечерта седите в хола или хола, отпускате се и в този момент изобщо не се нуждаете от ярко осветление. Димер за лампите ви позволява да ги включите на 10-30% от мощността от номиналната стойност. Когато имате нужда от много светлина, просто трябва да използвате регулатора, за да включите лампите с пълната си мощност.

Димери се използват както в жилищни помещения, така и на обществени места. Тези устройства са особено удобни, когато има нужда от аварийно осветление. В магазини, аптеки, банки, офис помещения светлината често се оставя в залите и във фоайетата през нощта, така че крушките да не работят с пълна мощност, те използват димери. В допълнение към всичко това, той дава добър икономически ефект по отношение на консумацията на енергия.
В наши дни системата „интелигентен дом” набира все по-голяма популярност, когато много домакински уреди (климатик, вентилатор, телевизор), както и електрическо отопление или осветление се контролират чрез сигнали. В този случай не може да се направи без димери, въпреки че като цяло системата „умен дом“ все още е лукс, а не необходимост.
Ползи

Димерът, използван за LED лампи, има няколко положителни аспекта:
- С негова помощ можете да спестите енергия.
- Като контролирате яркостта на осветлението, в стаите можете да подчертаете най-изгодните зони и места (панели на стената, композиция на пода и др.), Което подобрява дизайна на целия интериор.
- Натоварването може да се променя плавно.
- Най-важното предимство е комфортът на светлинния режим по всяко време на нощта или деня.
- Все по-често като пазач се използва димер за LED осветителни тела. Можете да зададете специална програма, с която лампите да бъдат включени и изключени по различно време в отделни помещения. Това ще създаде илюзията, че някой присъства у дома. Много е удобно да защитите домакинствата си от натрапници по този начин, ако трябва да напуснете няколко дни. Всичко това е възможно поради факта, че димерите са в състояние да поддържат режими на затъмняване и мигащи.
- Такъв регулатор ще служи като защита от пренапрежение в мрежата.
- Тъй като с помощта на регулатора се спестява електрическият ресурс на лампата, това помага да се удължи експлоатационният й живот.
Виждате колко добри и полезни функции изпълнява такова устройство. Така че, въпреки сложността на схемата му за свързване, високата цена, необходимостта от повторно свързване на съществуващи елементи на окабеляване, все още си струва да харчите пари за димер.
Устройство и принцип на работа
Димер за LED лампи е много подобен по дизайн и функция на устройство, предназначено за други източници на светлина.
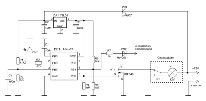
Всъщност димерът е превключвател, който има само много функции, основната от които е да контролира интензивността на светлинния поток. Преди това те бяха чисто механични и бяха използвани само за промяна на яркостта на светлината. Сега, вече в дизайна на димера, микроконтролерите (микросхемите) задължително присъстват, с помощта на които той изпълнява много функции.
Димерното устройство се основава на принципа на реостата. С промяна на съпротивлението напрежението, приложено към крушката, се променя. Също така регулаторът трябва да има набор от резистори (триаци), поради които интензитетът на светлината се променя.
Избор на модел
По начин на управление димерите могат да бъдат класифицирани в:
- Сензорна. Устройството има сензорен панел, чрез директен контакт с него се контролира димера. Основната им разлика от останалите модели е стилният им дизайн, особено подходящ за тези, които имат високотехнологичен интериор. Друго неоспоримо предимство на сензорите за докосване е лекотата на управление.
- Remote. Контролът се осъществява за сметка на дистанционно управление или безжичен канал. Особено подходящ за онези, които не пускат смартфон или таблет от ръцете си в ежедневието, с помощта на тези джаджи можете да контролирате осветлението вкъщи от разстояние.
- Механична. Осветлението се контролира чрез въздействие върху ключ или въртящо се димерно копче. Различава се в достатъчна надеждност при употреба и ниска цена.
- Acoustic. Настройката се осъществява поради реакцията на пляскане, звук, шум, гласова команда. Много хора наричат този модел претенциозен. Такъв димер е скъп. Купува се главно от тези, които имат достатъчно допълнителни пари и които наистина искат да изненадат другите.
Разбира се, когато избирате регулатор, вземете предвид финансовите си възможности, но се опитайте да избягвате евтини китайски продукти. На пазара на електрически стоки димери на такива производители са се доказали отлично:
- Schneider Electric;
- Lezard;
- ABB.
LED лампа
Преди да говорим как LED лампите се комбинират в работата си с димер, нека поне повърхностно да разберем какви са характеристиките на такъв източник на светлина, как работи, може ли да се използва в жилищни помещения?
Сега е обичайно да се каже за LED лампи, че това е ново поколение източник на светлина. Те са пълна подмяна на компактните флуоресцентни лампи и традиционните лампи с нажежаема жичка в осветителните тела. Такава електрическа крушка има неоспоримо предимство, много пъти спестява енергия и пари. Преценете сами, мощността на 7 W LED лампа е еквивалентна на мощността на 60 W лампа с нажежаема жичка. Освен това в много LED лампи интензитетът на светлината може да се регулира с помощта на димер (с други думи, тези лампи се наричат димируеми).
Основният светлообразуващ елемент в такива лампи са светодиоди. Възможно е да има различен брой от тях, в зависимост от това се променя общата мощност на крушката. Те са скрити под непрозрачно тяло, което прави LED лампите коренно различни от прозрачните лампи с нажежаема жичка.
Цялото конструктивно устройство на LED лампа включва следните елементи:
- Цокъла. Изработен от месинг, никелиран, той гарантира надежден контакт между лампата и държача на лампата.
- Плинтусът има полимерна основа, която предпазва случая от токов удар.
- На полимерна основа е монтиран драйвер, който осигурява стабилна работа на лампата при падане на напрежението.
- Следва радиаторът, който гарантира ефективно отнемане на топлината от елементите на лампата.
- Към радиатора е надеждно прикрепена печатна платка с светодиоди.
- И последният елемент е полусферичен дифузьор на светлината.
Съвместимост с димерна лампа
Със сигурност сте чували, че е невъзможно да инсталирате димер във верига за LED и енергоспестяващи лампи с напрежение 220 V. Преди това това мнение е било релевантно, наистина чрез регулатора могат да бъдат свързани само лампи с нажежаема жичка. Но сега вече има специални LED DIM лампи, които не изискват отделни димери. Те могат да се задействат чрез конвенционален нажежаем димер. Освен това LED DIM крушки могат да бъдат инсталирани в същата верига като крушките с нажежаема жичка.
Ако вече имате инсталирани LED лампи, тогава преди да закупите регулатор, разберете как могат да бъдат съвместими в една и съща електрическа верига.
LED крушките могат да бъдат:
- Нерегламентирано. Не можете да ги поставите в една и съща верига с димер, в противен случай това ще доведе до неизправности на лампата и в бъдеще до нейното горене.
- Регулируема. Те могат да бъдат комбинирани с димери, работещи на принципа на отрязване на фронтовете на синусоидно напрежение. Единственото предупреждение е, че основната работа на димера започва с минимално натоварване от 20 до 45 W. За да постигнете такова натоварване, ще е достатъчна една лампа с нажежаема жичка, но ще са необходими 3-4 светодиода. В случай, че в осветителното устройство има само една лампа, може да се използва регулатор за ниско напрежение с магнитен трансформатор.
- Със специален регулатор. Много производители произвеждат LED крушки, които изискват отделен димер.
В магазините за електротехника търговските асистенти имат специални таблици, които показват колко съвместими са LED лампи с определени видове регулатори.
Когато купувате такива лампи, обърнете внимание на оригиналната опаковка или се консултирайте с вашия дилър, ако може да бъде затъмнен. Производителите показват тази възможност със специални надписи или кръгли икони на опаковката.
На пазара на електрически стоки светодиодни лампи с гами, регулируеми от Гаус, работещи от напрежение 220 V.
Както можете да видите, димерът, използван в домашната електрическа мрежа, е много удобен за човешки комфорт и полезен от икономическа гледна точка. И комбинирането му с 220 V LED лампи усилва тези ефекти няколко пъти. Можем да кажем, че точно такъв е случаят, когато „играта си струва свещта“.






